yaze 0.3.2
Link to the Past ROM Editor
 
Loading...
Searching...
No Matches
app Directory Reference
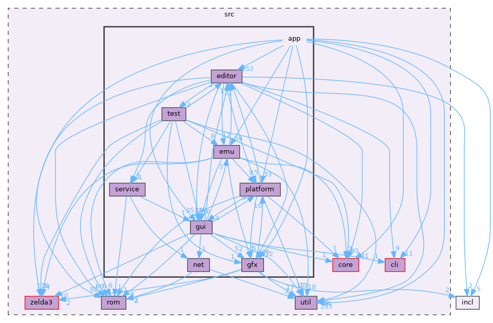
Directory dependency graph for app:
src/app

Directories

 editor
 
 emu
 
 gfx
 
 gui
 
 net
 
 platform
 
 service
 
 test
 

Files

 activity_file.cc
 
 activity_file.h
 
 application.cc
 
 application.h
 
 controller.cc
 
 controller.h
 
 main.cc
 
 startup_flags.h